文章转自“软科”
国家重点实验室代表了一国相关领域的顶尖科技水平,堪称“国之重器”。
3月13日,12位院士以线上或线下的方式“齐聚”北京大学,共话核物理与核技术国家重点实验室发展,可谓“天团”阵容。会议讨论了学校就国家重点实验室重组改革中的思路和工作进展,提出在重组改革过程中,一方面应保持已有基础研究的优势;另一方面应凝聚目标,以国家重大需求和前沿科学问题做牵引,讲好科学故事,在重组改革中积极争取先机。
以国家重点实验室重组改革为契机,除了依托高校的国家重点实验室积极行动外,部分省份也提出依托本地高校筹建新的国家重点实验室。从多省(自治区、直辖市)的科技创新“十四五”规划可见一斑,如拥有4所“双一流”建设高校的辽宁省将依托高校院所争创国家重点实验室,支持高校建设“双一流”;中西部地区的河南省计划依托省内优势单位和优势学科领域新创建5个国家重点实验室、陕西省要聚焦创新发展构建实验室体系……
以国家重点实验室为代表的战略科技力量正在加速壮大,高校作为国家重点实验室的重要依托单位,肩挑重任。
重组改革
2018年6月,科技部和财政部联合发布了《关于加强国家重点实验室建设发展的若干意见》,文件指出,到2020年,基本形成定位准确、目标清晰、布局合理、引领发展的国家重点实验室体系;实验室经优化调整和新建,数量稳中有增,总量保持在700个左右。其中,学科国家重点实验室保持在300个左右,企业国家重点实验室保持在270个左右,省部共建国家重点实验室保持在70个左右。到2025年,国家重点实验室体系全面建成,科研水平和国际影响力大幅跃升。
2021年3月8日,在国务院新闻办公室举行的发布会上,国家发展改革委有关负责人介绍,“十四五”时期,我国将加快推动国家实验室建设,对国家重点实验室的体系进行重组。
针对目前国家重点实验室建设中存在的重大原创性成果缺乏、世界一流领军科学家不足、管理体制机制亟待深化等问题,多项政策齐发,给出了进一步加强国家重点实验室建设发展的措施,国家重点实验室建设面临着重大变化。对此,北京大学、吉林大学、中国农业大学、南开大学等多所高校已经行动起来,在调整国家重点实验室定位、创新运行管理模式、重新定位与院系协调关系等方面配合国家重点实验室重组改革要求。

布局筹建
按照国家重点实验室总量保持在700个左右的规划,新的国家重点实验室正在同步建设。
在高等教育发展上实力与财力并存的广东省,在其科技创新“十四五”规划中对打造国家重点实验室给予重点支持,争取到2025年建成国家重点实验室50家左右,实现国家重点实验室高质量发展。据不完全统计,在已发布的各省“十四五”科技创新规划中,每个省至少规划筹建1-2个国家重点实验室。这些在筹的国家重点实验室各有特点,概而言之:补短板、扬特色、迎潮流和重合作。
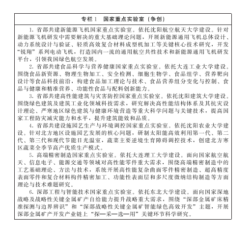
补短板。国家重点实验室的布局关乎着地方与行业的科技发展,《关于加强国家重点实验室建设发展的若干意见》中提到,围绕区域创新和行业发展,选择优势单位和团队布局建设,适当向布局较少或尚未布局的地方、行业部门倾斜。2月15日,辽宁省人民政府办公厅发布《辽宁省“十四五”科技创新规划的通知》,其中在省部共建国家重点实验室建设上的力度堪称“无省可及”,该文件提到分别依托沈阳航空航天大学、大连工业大学、沈阳建筑大学、沈阳农业大学建设省部共建国家重点实验室,依托大连理工大学和东北大学建设国家重点实验室。此前在省部共建国家重点实验室盘点中(增至60个!这些“双非”再添国家级实验室!),至2021年10月,以高校为依托单位,正式批准运行的科技部省部共建国家重点实验室约60家(不含培育基地),而辽宁省暂时没有省部共建国家重点实验室。因此,重点发力布局省部共建国家重点实验室,是辽宁省在国家重点实验室体系构建中的重要一步。

依托省内4所高校筹建的省部共建国家重点实验室将为辽宁省在提升区域创新能力和基础研究能力上提供智力支撑。如大连工业大学省部共建食品科学与营养健康国家重点实验室(筹),有中国工程院院士、国家海洋食品工程技术研究中心主任朱蓓薇教授坐镇,形成“一院士一专班”模式,以期更好地发挥好院士团队的作用。该国家重点实验室不仅能填补辽宁省在海洋食品领域的空白,还将为辽宁省食品与营养健康产业高质量发展提供强大科技支撑,为推动辽宁省海洋经济发展占领一席之地。
扬特色。从在筹的国家重点实验室特色来看,这些实验室均凭借各高校的王牌学科或优势学科而建设,研究工作多集中于农业、矿产、医学、交通等与群众生活密切相关的基础性领域,为我国的产业发展做出直接性贡献。
《陕西省“十四五”科技创新发展规划》中提到,加快推进西北大学省部共建西部能源光子技术国家重点实验室和西安科技大学省部共建西部煤炭绿色安全开发国家重点实验室等筹建落地。省部共建西部能源光子技术国家重点实验室依托西北大学物理学、光学工程、地质等学科建设,其中物理学是西北大学成立最早的学科之一,有着近百年的发展历史,文化积淀深厚,张贻惠、岳劼恒、侯伯宇等一大批物理学家曾执教于此;地质学是西北大学的“双一流”建设学科……在相关学科的支撑下,省部共建西部能源光子技术国家重点实验室将围绕先进能源光子辐射技术与应用、油气资源光子探测与应用、新能源光电材料与器件等方向开展研究工作。
西安科技大学前身是西安矿业学院,它在交通大学采矿系和地质系为主的基础上成立,在地矿类学科中实力领先;在2021软科中国最好学科排名中,该校的安全科学与工程排名全国第7,矿业工程排名第12,机械工程、地质资源与地质工程、测绘科学与技术等学科位居全国百强。西安科技大学省部共建西部煤炭绿色安全开发国家重点实验室,以国家能源安全新战略为指引,面向学科研究前沿,瞄准西部煤炭开发与环境保护的国家重大需求。
图源:西安科技大学官网
迎潮流。此外,正在筹建的国家重点实验室涉及一些重要学科及其新兴领域。去年6月,浙江省科学技术厅发布《浙江省中长期科技创新战略规划》,表示将在区块链、生物医学、先进制造、物理科学、脑机融合交叉等领域前瞻性争创国家重点实验室。今年1月,云南省科学技术厅发布《云南省重大创新平台建设工程行动方案(2022—2025年)》(征求意见稿),包括在生态环保、绿色制造、生命健康等新兴领域建设1-2个国家重点实验室。
各大省份的科技创新“十四五”规划中均提到瞄准世界科技前沿,服务国家重大战略需求,以提升原始创新能力为目标,产出具有国际影响力的重大原创成果。在合成生物学、园艺生物学、脑科学与类脑、深海深空深地探测等前沿方向布局建设。

由华中科技大学、吉林大学、华中农业大学联合组建的人与动物共患传染病国家重点实验室,定位于应用基础及临床转化研究,立足国际科技发展前沿,以研究重大传染病病原溯源、传播途径、流行病控制等为主要任务,按照“医学十农学”模式培育高层次人才,力争建设成为世界流的人与动物共患传染病创新研究平台。由华中农业大学组建的园艺作物种质与品质国家重点实验室在园艺作物遗传与品质理论创新、种质创制与品种培育、品质提升与保持、轻简化与智慧化生产等方面产出原创成果和取得关键技术突破。
重合作。在产学研深度融合的时代,解决国家重点实验室发展受限于学院学科的发展问题不仅是国家重点实验室改革重组中面临的问题,也是在筹国家重点实验室将要解决的议题。而校企合作共建国家重点实验室成为答案之一。
2月21日,云南中医药大学与云南白药集团举行战略合作框架协议签约仪式,双方就全力共建申报国家重点实验室、建立朱兆云院士工作站、新药研发临床运用等方面达成了共识。作为云南唯一的中医药本科院校,云南中医药大学和当地知名企业合作,对于发挥校企双方优势,深化药物创新研发与人才培养战略合作,把云南一流的中药民族药资源开发利用好,有重大意义。
校企共建、共管、共享企业国家重点实验室成为国家重点实验室建设的常态化模式,山西省在去年就有了探索。去年5月,太原理工大学、中北大学、太原科技大学与太重集团、华新燃气、潞安化工等四家企业签署共建、共管、共享企业国家重点实验室协议。企业和高校充分发挥各自优势,在项目、平台、人才、团队和成果方面加强资源共享、成果共享、智力共享,形成了富有活力的国家重点实验室体系。
国家重点实验室建设中更多有益的探索正在形成。作为国家科技创新的重要载体,国家重点实验室在过去多集中在顶尖高校和顶尖科研院所,如今,国家重点实验室建设依托单位不仅有“双一流”建设高校,更多学科实力领先的“双非”高校也加入了进来,意味着“诸雄争霸”的时代已经来到。这些高校或者依托优势学科、或者聚焦前沿领域、或者校企合作,在“卡脖子”技术、关键共性核心技术、迭代性技术攻坚攻关上持续发力,为我国科技创新贡献了高校力量。
参考来源:
[1]中华人民共和国中央人民政府. 两部门关于加强国家重点实验室建设发展的若干意见
http://www.gov.cn/xinwen/2018-06/27/content_5301344.htm
[2]中华人民共和国国务院新闻办公室. 深入贯彻新发展理念 确保“十四五”开好局起好步发布会
http://www.scio.gov.cn/xwfbh/xwbfbh/wqfbh/44687/45042/index.htm#1
[3]核物理与核技术国家重点实验室(北京大学). 北京大学核物理与核技术国家重点实验室召开学术委员会会议
http://sklnpt.pku.edu.cn/info/1120/2344.htm
[4]广东省人民政府. 广东省人民政府关于印发广东省科技创新“十四五”规划的通知
http://gdstc.gd.gov.cn/zwgk_n/zcfg/szcfg/content/post_3577160.html
[5]辽宁省人民政府. 辽宁省人民政府办公厅关于印发辽宁省“十四五”科技创新规划的通知
http://www.ln.gov.cn/zwgkx/zfwj/szfbgtwj/zfwj2011_153687/202202/t20220224_4518095.html
[6]大连工业大学. 省科技厅党组书记、厅长王力威一行来校调研
http://m.dlpu.edu.cn/detail/1/4c71bb64828edea5147e214470efa246.html
[7]西北大学. 物理学院简介
https://physics.nwu.edu.cn/xygk/xyjj/jj.htm
[8]省部共建西部煤炭绿色安全开发国家重点实验室(筹). 学科点情况
https://sklxbmt.xust.edu.cn/rcpy/xkdqk.htm
[9]城市文化观察. 湖北十四五争建六个国家重点实验室,华中农大、江汉大学势头强劲
https://mp.weixin.qq.com/s/KN_5zhUJ38hRWnc-EBMq5w
[10]科学网. 山西创建企业国家创新平台校企共建新模式
https://news.sciencenet.cn/htmlnews/2021/5/457550.sht